服务热线
18675556588

2月8日,在协会会员的见证下,协会常务会长、鸿鹄集团董事局主席邓俊杰出任协会新一年首任轮值会长,蔡岳会长亲自授旗并表达了热烈祝贺和高度期望,希望协会成员密切配合轮值会长工作,共同促进协会工作的创新发展。
自2月9日起,协会“奔跑团”活动在深圳湾公园正式启动,已先后开展“新年第一跑”“欢乐跑”。
自2月9日起,协会开启“周末运动”!首期协会“新年第一跑”在深圳湾公园顺利举办,蔡岳会长参与活动并发表致辞,协会副会长、广东华域重工总经理赵付欣担任欢乐跑团团长。协会党支部书记谢振武,常务会长、大象国际控股集团创始人&CEO伍易德,执行会长、美生产业集团董事长李捷利,副会长、抱朴物业集团董事长朱新涛等参与活动。目前,“欢乐跑”活动第二期也于2月16日如期举行,跑团不断壮大,欢乐跑持续进行中。


2月10日,由南方科技大学商学院产业金融风险研究中心主办的“应对特朗普‘动荡’时代的企业出海实操经验”举办,美中制造业协会会长、跨国产业政策研究专家漆容围绕关税博弈、出海指南等展开分享,我会常务秘书长杨欣参会。



2月11日,蔡岳会长带队赴海南澄迈开展考察交流,与澄迈县盛勇军书记、王上明副县长座谈,并与海南省人大常委会原副主任、省慈善总会陆会长陆志远交流。会上,双方分享了各自的资源储备和合作意向,就区域经济合作和重点项目落地等进行讨论,希望在园区开发建设等方面吸收深圳经验,发挥深圳能量。

近日,我会副会长单位铭胜控股集团旗下深圳中港联盈实业有限公司签订2025首单合作项目,合同金额达5.97亿元。

2月14日,协会会员单位深圳东华集团招商运营中心主任孙宁一行到访我会,与蔡岳会长分享了东华集团在园区运营方面的发展谋划,并希望在创新运营服务模式等方面与协会通力合作。

近日,中共昆明市西山区委统战部正式发布《关于命名2024年度西山区新的社会阶层人士工作站、联络点的决定》,我会常务会长单位正浩控股(云南)集团被命名为“西山区2024年度新的社会阶层人士工作站”,成为福海街道唯一获此命名的企业。

2月17日,民营企业座谈会召开,中共中央总书记、国家主席、中央军委主席习近平出席并发表重要讲话,广东省工商联(总商会)主席(会长)、我会副会长单位研祥高科技控股集团董事局主席陈志列参加会议,并表示会议让民营企业再次吃下长效“定心丸”,也坚定了安心谋发展的信心。


2月18日,蔡岳会长带队走进会员企业考察交流,先后走进会员单位深圳东华集团、理事单位华夏幸福,围绕发挥双方资源优势、推动资本运作与产业发展等议题展开洽谈,东华集团党委副书记王磊、华夏幸福产业园公司总经理张映旋等人热情接待。


近日,我会会员单位深圳三合智义科技有限公司参与起草的《无人机远程识别信息在线监测技术规范》及《无人机远程识别信息监测设备技术要求》两项标准首次发布实施,为行业技术进步提供指引,推动无人机行业整体规范化发展。

2月18日,蔡岳会长与协会轮值会长、鸿鹄集团董事局主席邓俊杰开展项目考察,探究当前产业园区开发运营的痛点、需求等,并共同分享了传统产业升级和产城融合等方面的经验,东星航空集团原主席兰世立等参与考察。

2月20日,广东省客家商会党支部书记、秘书长温智雅携商会企业家代表一行到访我会,与蔡岳会长开展交流,协会副会长、靖洋集慧总经理刁俐颐等会员企业代表参与座谈,双方就战略合作、产业协同及人工智能应用等作了探讨,并敲定了开展战略签约、深度合作的合作事宜。

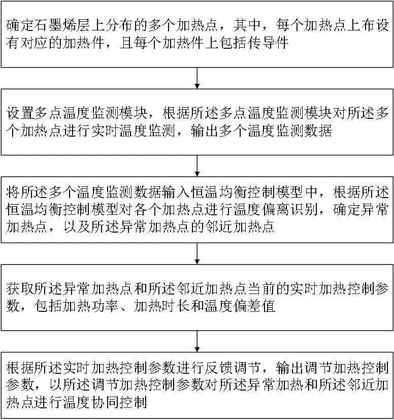
近日,我会副会长单位森正电子自主研发的 "石墨烯层多点恒温加热控制方法及系统"(专利号:CN119277577A)通过国家知识产权局审核,正式获得发明专利授权。




2月20日,蔡岳会长率协会代表团赴中山市开展考察交流,先后走访马鞍岛智谷产业园、深业集团湾区未来科技城、中山市物资集团等市重点产业园区与龙头企业,并拜访中山火炬开发区、小榄镇等地,与小榄镇赵锡雄书记及火炬开发区党工委委员、民众街道党工委副书记、办事处主任徐世平等聚焦产业合作、共谋深中发展开启深度对话。

2月21日,2025年万豪国际集团大中华区特许经营酒店年度会议举办,会上,我会常务会长单位星河集团旗下“深圳星河吉酒店,臻品之选”荣获万豪“2024全服务品牌特许经营年度最佳酒店”殊荣。

2月21日,茂名市茂南区委副书记、区工业园管理中心党委书记杨杰,深圳市茂南商会会长吴木旺一行到访我会,分享了茂南区产业基础、资源优势及重点项目建设情况,并与蔡岳会长就产业合作模式及园区共建等议题作了交流。

2月22日,协会第三期周末运动定点塘朗山,以“健康启航,共创辉煌”为主题,二十余为会员企业代表共同徒步登顶塘朗山,以健康运动提升协会内部凝聚力,展示协会会员积极向上的精神面貌和健康生活方式。


2月22日,协会与大湾区人工智能数字产业联盟联合主办的大湾区人工智能人才大会暨DeepSeek应用全球峰会启动大会举行,蔡岳会长受邀出席并发表致辞,相关部门领导、专家及行业精英代表300余人齐聚一堂,共同探讨人工智能技术的前沿发展、人才培养及产业应用。

2月24日,广东省民营企业建设现代化产业体系推进大会召开,中央统战部副部长、全国工商联党组书记沈莹,广东省委常委、统战部部长王曦等出席并发言,深圳市工商联(总商会)主席(会长)张春华,市委统战部副部长、市工商联党组书记刘俊琳参加主会场会议。蔡岳会长与东莞市政府常务副市长曾坚朋及深圳市工商联副主席、协会副会长、领亚电子总裁白建文等数位会员企业代表参会。

2月24日,经中国黄金协会组织专家委员会评估,由金雅福集团旗下深圳上善智能有限公司、深圳金雅福商业管理有限公司完成的“金雅福黄金智慧零售模式”项目荣获2024年度中国黄金协会科学技术奖一等奖。

2月25日,广东粤江置业投资有限公司董事长刘伟良一行来访我会,就协会代表团考察绿金湾期间达成的合作共识进行进一步交流,蔡岳会长热情接待并希望加快深圳、中山两地资源对接,共同挖掘绿色环保产业的广阔发展空间。

2月25日,协会与广东省客家商会代表走进我会轮值会长邓俊杰旗下企业投资项目——“1978亚洲电视电影小镇”进行沉浸式考察交流,期间,广东省客家商会轮值会长李秉彰与我会轮值会长邓俊杰分别代表两会签订战略合作协议。

2月25日,衡阳市政府驻广州(深圳)办事处主任陈洪任一行到访我会,与蔡岳会长围绕产业转移对接、园区合作共建及招商引资等议题深入探讨,一致表示将发挥各自资源优势,推动衡深两地产业协同发展。后续将深化对接机制,共谋区域经济高质量发展。

近日,我会副会长单位深圳锦洲工程管理有限公司因捐助梅林街道对口帮扶地广西上林县覃排社区,以实际行动支持当地基础设施建设、产业发展,助力乡村振兴,被深圳市福田区街道办授予“爱心企业”荣誉称号,并收到感谢信。

2月25日,深业科技工业园集团副总裁谢建朋、科技工业园集团中山公司总经理孙中海一行到访我会,与蔡岳会长探讨双方在招商联动、科技成果转化等领域的合作方式,希望结合深圳产业优势与合作伙伴的区域特色探索新质生产力园区发展路径。

2月26日,中国人民政治协商会议第十四届东莞市委员会第四次会议召开。会议对43名履职优秀的委员予以表彰。其中,我会副会长、广东祥文建设工程有限公司董事长曾祥文荣获“2024年度履职优秀委员”称号。

2月26日,蔡岳会长应邀与深圳市茂名商会会长、奋达集团董事长肖奋,欣旺达股份有限公司董事长王明旺等共同出席深圳市茂名商会第六届理事会2025年第一次会议,数十位茂商代表集聚一堂,共话桑梓情,共谋发展路,助力深茂两地产业协同发展。

2月27日,香港江氏国际集团有限公司主席江雅琦一行到访我会,与蔡岳会长重点就粤港澳大湾区产业生态构建及合作模式优化交换意见。双方达成共识,将加强资源对接,助力大湾区产业经济提质增效。


2月27日,协会常务会长、福美投资有限公司董事长程正伟等会员企业代表赴甘肃参加闽粤重点企业精准招商对接活动,考察兰州高新区产业情况,兰州市政府副市长靳芳等陪同考察。代表团还参加了闽粤重点企业精准招商推介会,甘肃省委书记、省人大常委会主任胡昌升出席并致辞。

2月28日,协会召开秘书处扩大会议,蔡岳会长出席并讲话。协会党支部书记谢振武及会员企业代表10余人参加。会议主要回顾过去阶段性工作总结,通报筹备第十届珠三角产业投资大会及年度工作细化,部署下一步会员发展、服务与合作拓展群策群力,优化协会工作分工及提高服务水平。